Model description
More information needed
Intended uses & limitations
More information needed
Training and evaluation data
More information needed
Training procedure
Training hyperparameters
The following hyperparameters were used during training:
| Hyperparameters | Value |
|---|---|
| name | Adam |
| weight_decay | None |
| clipnorm | None |
| global_clipnorm | None |
| clipvalue | None |
| use_ema | False |
| ema_momentum | 0.99 |
| ema_overwrite_frequency | None |
| jit_compile | True |
| is_legacy_optimizer | False |
| learning_rate | 9.999999747378752e-06 |
| beta_1 | 0.9 |
| beta_2 | 0.999 |
| epsilon | 1e-07 |
| amsgrad | False |
| training_precision | float32 |
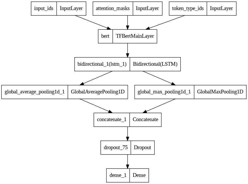
Model Plot
- Downloads last month
- -
Inference Providers
NEW
This model isn't deployed by any Inference Provider.
🙋
Ask for provider support
